「安全と思われていた薬」に再考の必要性:過敏性腸症候群患者の長期予後に関する大規模研究

科学
科学
この記事は約7分で読めます。

過敏性腸症候群(IBS)の治療に広く用いられている一部の薬剤について、長期的にみると死亡リスクのわずかな上昇と関連している可能性が示されました。

 

約65万人という非常に大規模なデータを約20年にわたって追跡した今回の研究は、これまで十分に検討されてこなかった「IBS治療薬の長期的安全性」に重要な示唆を与えています。

 

ただし、この結果は因果関係を示すものではなく、あくまで関連性にとどまる点が重要です。

  

以下に研究の内容をまとめます。

 

参考記事)

Common IBS medications linked to higher risk of death in major study(2026/04/16)

 

参考研究)

Association of pharmacotherapy with all-cause mortality among patients with irritable bowel syndrome(2026/04/08)

 

 

IBSの特徴

過敏性腸症候群(IBS)は、腹痛や便通異常(下痢・便秘など)を特徴とする慢性的な消化管の機能性疾患です。

  

日本およびアメリカでは人口の約10%が罹患しているとされており、決して珍しい病気ではありません。

 

この疾患の特徴として、明確な器質的異常(腫瘍や炎症など)が見つからないにもかかわらず、症状が持続する点が挙げられます。

 

そのため治療は根治ではなく、主に症状のコントロールが目的となります。

 

治療方法には、食事療法、行動療法、薬物療法などがあり、患者ごとに組み合わせて用いられます。

 

特に薬物療法は長期にわたって継続されることが多く、若年で診断された患者が数年から数十年にわたり服用するケースも少なくありません。

 

 

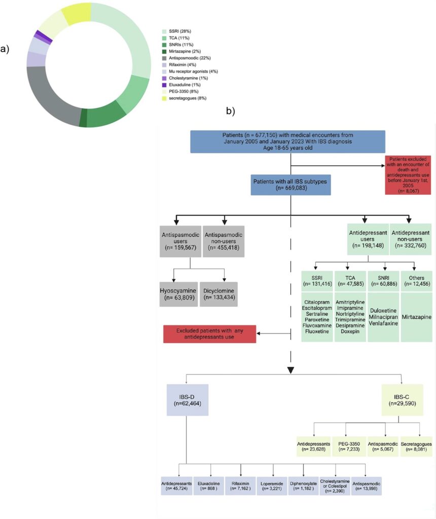
研究の概要:65万人・20年の大規模解析 

Association of pharmacotherapy with all-cause mortality among patients with irritable bowel syndromeより

  

本研究は、アメリカの医療機関で収集された電子カルテデータを用いて、IBSと診断された成人約65万人を対象に行われました。

  

研究期間は約20年に及び、これはIBS治療薬の長期安全性を評価した実臨床データとしては最大規模とされています。

   

従来の臨床試験は通常1年未満の期間で行われることが多く、長期的な影響については十分なデータがありませんでした。

 

本研究はその空白を埋める試みとして位置づけられます。

 

 

対象となった薬剤とその特徴 

 

本研究では、以下のような複数の薬剤群が解析対象となりました。

  

・FDA(アメリカ食品医薬品局)承認のIBS治療薬

・抗うつ薬

・鎮痙薬(腸のけいれんを抑える薬)

・止瀉薬(下痢止め)

 

ここでいう「抗うつ薬」は、本来うつ病の治療に用いられる薬ですが、IBSにおいては痛みの軽減や腸の過敏性の抑制を目的として処方されることがあります。

 

また、「ロペラミド」や「ジフェノキシレート」といった止瀉薬は、腸の運動を抑制することで下痢症状を改善する作用を持っています。

 

  

主な研究結果:死亡リスクとの関連 

Association of pharmacotherapy with all-cause mortality among patients with irritable bowel syndromeより

  

解析の結果、いくつかの薬剤について、以下のような関連が見出されました。

    

Association of pharmacotherapy with all-cause mortality among patients with irritable bowel syndromeより

・抗うつ薬の長期使用は死亡リスクの約35%増加と関連

・ロペラミドやジフェノキシレートといった止瀉薬の使用は、非使用者と比較して約2倍の死亡リスクと関連  

一方で、FDA承認のIBS治療薬や鎮痙薬については、死亡リスクの増加との関連は認められませんでした。

 

この点は臨床的に非常に重要であり、すべてのIBS治療薬が同様のリスクを持つわけではないことが示唆されます。

 

 

重要な注意点:因果関係は不明 

ここで最も重要なのは、本研究が示しているのはあくまで「関連」であり、「薬が死亡を引き起こす」という因果関係を証明したものではないという点です。

 

研究者らは、この関連の背景として以下のような可能性を指摘しています。

 

・薬を使用している患者はもともと重症である可能性

・心血管イベント(心筋梗塞など)のリスクが高い集団である可能性

・転倒や脳卒中といった合併症の影響

 

つまり、薬剤そのものではなく、患者の健康状態や重症度が結果に影響している可能性も十分に考えられます。

  

これら交絡因子は、観察研究においては完全に排除することが難しい要素でもあるため、これらを考慮したうえで結果を見る必要があります。

 

  

リスクの大きさ:個人レベルでは小さい 

統計的には有意な差が認められたものの、研究者は個々の患者にとっての絶対リスクは低いことを強調しています。

 

つまり、リスクが「増加した」とはいえ、それはもともと非常に低い確率がわずかに上昇したに過ぎない可能性があります。

 

そのため、現在治療を受けている患者が過度に不安になる必要はありません。

 

 

今後の課題―個別化医療の重要性 

本研究の結果を受けて、研究者らは今後の課題として以下を挙げています。

  

・どの患者がリスクを受けやすいのかの特定

・薬剤ごとの長期安全性のさらなる検証

・治療ガイドラインの見直し

 

特に重要なのは、「一律の薬物治療」ではなく、「患者ごとの状態に応じた個別化治療」への転換です。

 

IBSは原因が多因子にわたる疾患であり、腸内細菌、ストレス、食事などが複雑に関与しています。

 

そのため、単一の薬剤に依存するのではなく、複数のアプローチを組み合わせることが望ましいと考えられます。

 

 

本研究の限界と不確実性

 

また、本研究にはいくつかの限界も存在します。

 

まず、観察研究であるため、因果関係を断定することはできません。

 

また、電子カルテデータに基づく解析であるため、服薬状況や生活習慣などの詳細が完全には把握されていない可能性があります。

  

さらに、死亡リスクの増加が薬剤そのものによるものなのか、あるいは患者の基礎疾患によるものなのかは明確ではありません。

 

したがって、本研究の結果は重要ではあるものの、解釈には慎重さが求められます。

   

今回の研究は、IBS治療における「長期的な視点」の重要性を示しています。

 

薬物療法は有効な手段である一方で、その使用期間や種類については慎重に検討する必要があります。

 

特に、長期間同じ薬を漫然と使用し続けるのではなく、定期的に治療方針を見直すことが重要です。

 

また、食事やストレス管理など、非薬物的なアプローチも積極的に取り入れることが望ましいです。

 

医師との十分な相談を行い、自身の症状やリスクに応じた最適な治療を選択することが、長期的な健康維持につながります。

 

 

まとめ

抗うつ薬や一部の止瀉薬は、IBS患者において死亡リスクの上昇と関連していた

ただし因果関係は不明であり、患者の重症度などが影響している可能性がある

個々のリスクは小さいが、長期治療では慎重な判断と個別化医療が重要

コメント

タイトルとURLをコピーしました